區塊鏈將成為新趨勢
最近電視劇《三十而已》頻上熱搜,除了角色和劇情之外,該劇的一個片段也是激起探索、引爆話題的重要因素,幾位各行各業的上層精英人士聚會,談的正是區塊鏈、雲計算等相關話題。並表示“區塊鏈和雲計算的結合,是不爭的事實,企業應用將會是區塊鏈的主戰場。”

劇中的樑正賢作為財務自由的投資人,也選擇了佈局區塊鏈領域,可見其火爆程度。電視劇乃是社會生活的縮影,區塊鏈大勢所趨。
劇中王漫妮在筆記中寫道:“資本對互聯網的追逐並未減弱,雲計算也是大勢所趨,現在投資未必能得到預想的回報,但區塊鏈和雲計算的結合也是必然趨勢。目前大家對區塊鏈都持有觀望狀態,區塊鏈技術尚未定型,就是因為這樣,在資本的支持下未來才有上升空間,會催生多樣化的技術方案,性能也將不斷得到優化,那個時候企業應用將會是區塊鏈的主戰場。”
區塊鏈是什麼?
區塊鏈是一種去分佈式數據存儲技術,實現數據的分佈式記錄、存儲和更新,並且這些數據為整個區塊鏈網絡中的節點所共享。
區塊鏈作為一項顛覆性技術,正在引領全球新一輪技術變革和產業變革,有望成為全球技術創新和模式創新的“策源地”,推動“信息互聯網”向“價值互聯網”變遷。區塊鏈行業分析指出,我國區塊鏈技術持續創新,區塊鏈產業初步形成,開始在供應鏈金融、徵信、產品溯源等領域快速應用。
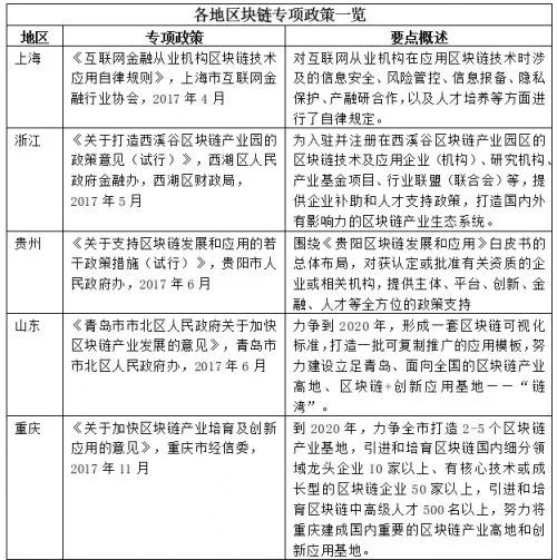
區塊鏈的相關政策
近幾年國家產業政策密集出臺 區塊鏈新基建迎來爆發,自2016年我國將區塊鏈寫入“十三五”規劃以來,此後國家不斷出臺支持區塊鏈行業發展的各項政策,鼓勵區塊鏈技術在各行業進行應用。
阿里雲心選螞蟻鏈
早在2015年,阿里成立了區塊鏈小組,由螞蟻科技研發的螞蟻鏈BaaS平臺經過多年沉澱,攻克重重技術難關致力打造業界易用穩健的區塊鏈技術和產品,讓各行各業的客戶和合作伙伴專注商業化區塊鏈應用和創新,讓區塊鏈充分激發信任商業時代的潛力。
其實區塊鏈離我們並不遙遠,如今,螞蟻鏈已經入駐阿里云云市場,雲市場心選螞蟻鏈利用區塊鏈技術,整合推出多個行業解決方案,已經被應用在金融、零售、政務、物流、交通、醫療、教育、娛樂、農業、工業等行業領域中。
比如針對疫情防控“人物並防”的要求,雲市場心選螞蟻鏈溯源服務幫助浙江省監管局建立冷鏈食品全鏈路溯源閉環管理體系, 對“重點主體”開展全覆蓋檢查。
比如雲市場選螞蟻鏈版權保護幫助字節跳動旗下的圖蟲網運用區塊鏈技術為全球600萬攝影師提供確權及維權服務,實現全流程記錄+全鏈路可信+全節點見證。
目前雲市場心選螞蟻鏈已取得的三個關鍵成績:
1、在技術上,雲市場心選螞蟻鏈連續四年每年全球專利申請數始終保持在第1名。
2、在應用上,雲市場心選螞蟻鏈已經助力解決了50多個實際場景的信任問題。
3、在商業上,雲市場心選螞蟻鏈目前每天“上鍊量”超過1億次。
未來,阿里雲將加速推動區塊鏈從前沿技術發展成科技產業,通過雲市場心選螞蟻鏈對商業的理解,技術的沉澱和生態的構建,推動區塊鏈技術平民化,給消費者、給小微企業、給整個互聯網產業創造真實的價值。
