開放下載!《OSS運維進階實戰手冊》

不論你是一名有志於從事雲計算領域的開發者或是運維工程師,正準備深入的研究OSS,還是作為一名愛好者,有意學習OSS卻不知如何入手,閱讀本書都會大有裨益。

點擊免費下載
《OSS運維進階實戰手冊》>>>

本書從阿里雲工程師角度出發,全景式解讀OSS各類問題,是高效內功修煉必備 。

也可在PC端打開 https://developer.aliyun.com/topic/download?id=147 下載

test

《OSS運維進階實戰手冊》的作者,阿里雲工程師韓笠,具有多年對象存儲運維以及 SDK 開發經驗,目前專注存儲,SDK 調優領域。

—精彩章節搶先看—

c8711cff02fd4a088187e204cef9c2c3.png

a8f658fab1c146689f6bddefd7d5b3da.png

本書詳細闡述OSS九大經典場景的問題排查技巧,全面介紹超詳細自動化工具及性能調優,幫助讀者更好地認知OSS。

目錄

test

1.OSS 工具之 OSSBrower

三個經典案例,快速上手圖形版的操作工具ossbrower。

2.OSS 工具之 ossutil

不會使用ossutil?六個案例帶你全面認識ossutil。

3.OSS 工具之 ossimport

阿里工程師手把手教你成為ossimport 老司機。

4.OSS 工具排查案例

OSS工具大合集,一次性掌握四種不同工具的用法。

5.OSS 圖片處理

超詳細!OSS圖片處理問題大全,生動介紹如何針對 OSS case 的基礎排查,以及如何查看圖片基礎原始參數進行故障定位。

6.OSS 視頻截幀

如何使用OSS進行視頻截幀?閱讀本章節快速掌握視頻截幀的祕訣。

7.OSS 直播推流功能

OSS 直播功能深度分享,帶你快速上手,熟練的使用 OSS 直播。

8.OSS 網絡擁塞分析

學會OSS 網絡擁塞分析,輕鬆解決OSS 下載延遲或超時問題。

9.OSS signature 計算失敗分析

深度剖析OSS signature,客戶端自簽名調 API 不再是難題。

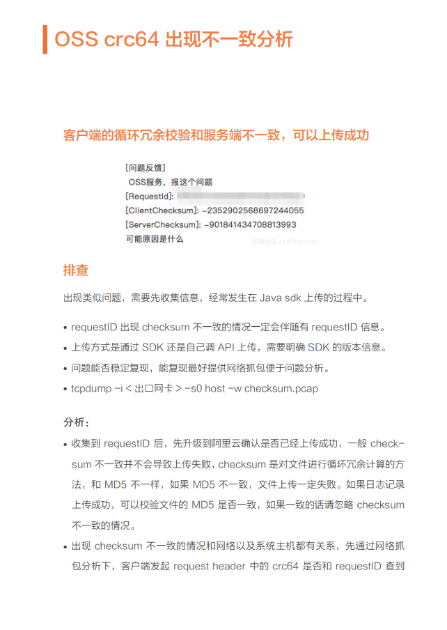
10.OSS crc64 出現不一致分析

閱讀本章節,從四個角度快速幫助定位OSS crc64 出現不一致的問題。

11.OSS 上傳文件異常分析

OSS 上傳文件的這些坑你踩到了麼?

12.OSS RequestTimeTooSkewed 問題分析

經常遇到OSS RequestTimeTooSkewed,但是由於原因比較多,分析難以下手?閱讀本章節,教你對症下藥處理OSS RequestTimeTooSkewed問題。

13.OSS 訪問文件 404 分析

本章節和大家一起走近404,透徹解析訪問異常問題,讓404不再成為你的噩夢。

14.OSS Postobject 問題分析

PostObject使用HTML表單上傳Object到指定Bucket。閱讀本章節內容,OSS Postobjec不走彎路。

15.OSS url 編碼問題分析

從兩大典型案例入手,全面瞭解 url 編碼問題

16.OSS 結合訪問控制

OSS 結合訪問控制,全方面保衛企業上雲的數據安全。

17.OSS python SDK 調優

本章節從初始化設置以及三大問題排查方向介紹 OSS python 調優

18.OSS ossutil 工具調優

閱讀本章節內容,教你快速學會如何使用 osstuil 工具遇到隱藏的性能提升參數,和排查小技巧

19.OSS 公網上傳調優

帶你揭祕兩大場景下的OSS 公網上傳問題

20.OSS Java SDK 調優

本文詳細說明了OSS 公網下如何進行傳輸性能調優

阿里雲開發者社區——藏經閣系列電子書,匯聚了一線大廠的技術沉澱精華,爆款不斷。點擊鏈接獲取海量免費電子書:https://developer.aliyun.com/topic/ebook
開發者藏經閣.jpg

Leave a Comment

Your email address will not be published. Required fields are marked *

Scroll to Top